ÓŵÂ88

ֹˮ±¦ ZYPU-003

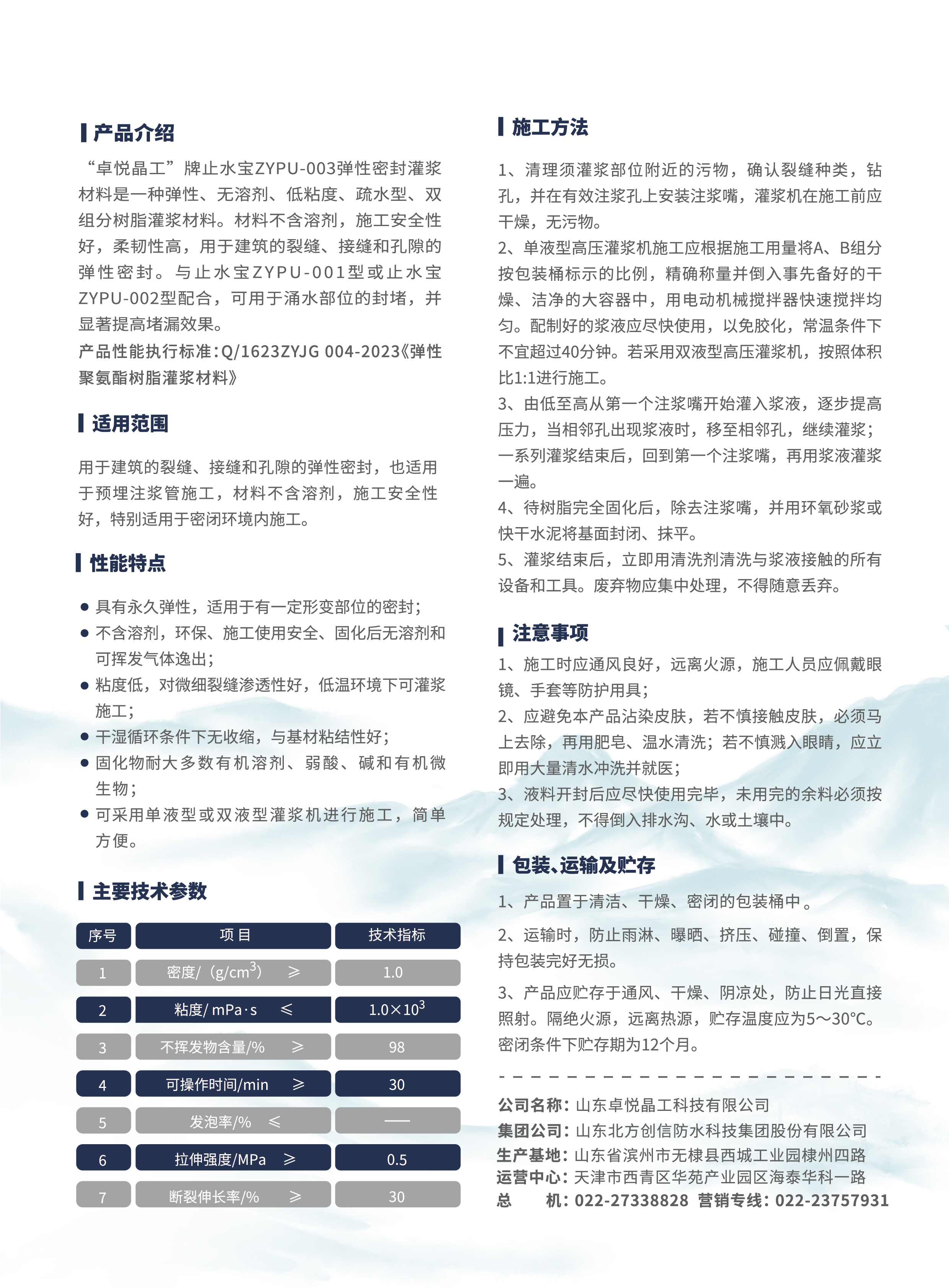
    ¾ßÌå×¢Ã÷

    16968223842558240
    16968224023364637
    ÏÂÒ»Ìõ: ֹˮ±¦ ZYPU-002
    ¡¾ÍøÕ¾µØÍ¼¡¿